-
스프링 DB 데이터접근 원리 - 5. 자바 예외 이해Spring-Boot/스프링 DB 1편 - 데이터 접근 핵심 원리 2022. 8. 23. 19:09
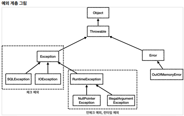
예외 계층

* Object : 예외도 객체이다. 모든 객체의 최상위 부모는 ' Object ' 이므로 예외의 최상위 부모도 ' Object ' 이다
* Throwable : 최상위 예외이다. 하위에 ' Exception '과 ' Error ' 가 있다.
* Error
- 메모리 부족이나 심각한 시스템 오류와 같이 애플리케이션에서 복구 불가능한 시스템 예외이다. 애플리케이션 개발자는 이 예외를 잡으려고 해서는 안된다
- 상위 예외를 ' catch '로 잡으면 그 하위 예외까지 함께 잡는다. 따라서 애플리케이션 로직에서는 ' Throwable ' 예외도 잡으면 안되는데, 앞서 이야기한 ' Error ' 예외도 함께 잡을 수 있기 때문이다. 애플리케이션 로직은 이런 이유로 ' Exception '부터 필요한 예외로 생각하고 잡으면 된다
- 참고로 ' Error '도 언체크 예외이다
* Exception : 체크 예외
- 애플리케이션 로직에서 사용할 수 있는 실질적인 최상위 예외이다.
- ' Exception ' 과 그 하위 예외는 모두 컴파일러가 체크하는 체크 예외이다. 단 'RuntimeException' 은 예외로 한다
* RuntimeException : 언체크 예외, 런타임 예외
- 컴파일러가 체크 하지 않는 언체크 예외이다.
- 'RuntimeException' 과 그 자식 예외는 모두 언체크 예외이다.
- 'RuntimeException' 의 이름을 따라서 'RuntimeException'과 그 하위 언체크 예외를 *런타임 예외* 라고 많이 부른다.
예외 기본 규칙
* 예외에 대해서는 2가지 기본 규칙을 기억하자 *
1. 예외는 잡아서 처리하거나 던져야 한다
2. 예외를 잡거나 던질 때 지정한 예외뿐만 아니라 그 예외의 자식들도 함께 처리된다.
ㆍ예를 들어서 'Exception'을 'catch'로 잡으면 그 하위 예외들도 모두 잡을 수 있다
ㆍ예를 들어서 'Exception'을 'throws'로 던지면 그 하위 예외들도 모두 던질 수 있다.
* 참고 : 예외를 처리하지 못하고 계속 던지면 어떻게 될까? *
- 자바 'main()' 쓰레드의 경우 예외 로그를 출력하면서 시스템이 종료된다
- 웹 애플리케이션의 경우 여러 사용자의 요청을 처리하기 때문에 하나의 예외 때문에 시스템이 종료되면 안된다.
WAS가 해당 예외를 받아서 처리하는데, 주로 사용자에게 개발자가 지정한 오류 페이지를 보여준다
체크 예외 기본 이해
- ' Exception ' 과 그 하위 예외는 모두 컴파일러가 체크하는 체크 예외이다. 단 'RuntimeException' 은 예외로 한다
- 체크 예외는 잡아서 처리하거나, 또는 밖으로 던지도록 선언해야한다. 그렇지 않으면 컴파일 오류가 발생한다.
* Exception을 상속받은 예외는 체크 예외가 된다 *
static class MyCheckedException extends Exception { public MyCheckedException(String message) { super(message); } }- MyCheckedException 는 Exception을 상속받았다. Exception 을 상속받으면 체크 예외가 된다.
- 참고로 RuntimeException을 상속받으면 언체크 예외가 된다.
- 이런 규칙은 자바 언어에서 문법으로 정한 것이다
- 예외가 제공하는 여러가지 기본 기능이 있는데, 그 중에 오류 메시지를 보관하는 기능도 있다
ㆍ예제에서 보는 것처럼 생성자를 통해서 해당 기능을 그대로 사용하면 편리하다.
* 체크 예외를 잡아서 처리하는 코드 *
try { ~ } catch (MyCheckedException e) { // 예외 처리 로직 }- 체크 예외를 잡아서 처리하려면 ' catch(..) ' 를 사용해서 예외를 잡으면 된다
- 여기서 'MyCheckedException' 예외를 잡아서 처리한다.
- * catch는 해당 타입과 그 하위 타입을 모두 잡을 수 있다. *
* 예외를 처리하지 않고 던지는 코드 *
@Test void checked_throw() { Service service = new Service(); Assertions.assertThatThrownBy(() -> service.callThrow()) // 해당 로직을 호출하면 .isInstanceOf(MyCheckedException.class); // 이 Exception이 터져야한다. }- 'service.callThrow()' 에서 예외를 처리하지 않고, 밖으로 던졌기 때문에 예외가 테스트 메서드까지 올라온다
- 테스트에서 기대한 것처럼 'MyCheckedException' 예외가 던져지면 성공으로 처리
* 체크 예외를 밖으로 던지는 코드 *
public void callThrow() throws MyCheckedException { repository.call(); }- 체크 예외를 처리할 수 없을 때는 'method() throws 예외'을 사용해서 밖으로 던질 예외를 필수로 지정해야한다.
* 체크예외를 밖으로 던지지 않으면 컴파일 오류 발생 *
public void callThrow() { repository.call(); }- throws 를 지정하지 않으면 컴파일 오류가 발생한다
ㆍ' Unhandled exception : hello.jdbc.exception.basic.CheckedTest.MyCheckedException '
- 체크 예외의 경우 예외를 잡아서 처리하거나 또는 'throws' 를 지정해서 예외를 밖으로 던진다는 선언을 필수
* 체크 예외 장단점 *
: 체크 예외는 예외를 잡아서 처리할 수 없을 때, 예외를 밖으로 던지는 'throws 예외'를 필수로 선언해야 한다. 그렇지 않으면 컴파일 오류가 발생한다. 이것 때문에 장단점 존재
- 장점
ㆍ개발자가 실수로 예외를 누락하지 않도록 컴파일러를 통해 문제를 잡아주는 훌륭한 안전 장치이다
- 단점
ㆍ하지만 실제로 개발자가 모든 체크 예외를 반드시 잡거나 던지도록 처리해야 하기 때문에, 너무 번거로운 일이 된다.
크게 신경쓰고 싶지 않은 예외까지 모두 챙겨야 한다.
ㆍ추가로 의존관계에 따른 단점도 존재
언체크 예외 기본 이해
- `RuntimeException`과 그 하위 예외는 언체크 예외로 분류
- 언체크 예외는 말 그대로 컴파일러가 예외를 체크하지 않는다는 뜻
- 언체크 예외는 체크 예외와 기본적으로 동일하다. 차이가 있다면 예외를 던지는 `throws`를 선언하지 않고, 생략가능
이 경우 자동으로 예외를 던진다
* 체크 예외 VS 언체크 예외 *
- 체크 예외 : 예외를 잡아서 처리하지 않으면 항상 `throws`에 던지는 예외를 선언해야 한다
- 언체크 예외 : 예외를 잡아서 처리하지 않아도 `throws`를 생략할 수 있다
* 언체크 예외를 잡아서 처리하는 코드 *
try { repository.call(); } catch (MyUncheckedException e){ // 예외 처리 로직 log.info("예외 처리, message={}",e.getMessage(), e); }- 언체크 예외도 필요한 경우 try ~ catch 로 잡아서 처리 가능
* 언체크 예외를 밖으로 던지는 코드 - 생략 *
public void callThrow(){ repository.call(); }- 언체크 예외는 체크 예외와 다르게 `throws 예외`를 선언하지 않아도 된다
- 말 그대로 컴파일러가 이런 부분을 체크하지 않기 때문에 언체크 예외이다
* 언체크 예외를 밖으로 던지는 코드 - 선언 *
public void callThrow() throws MyUncheckedException { repository.call(); }- 참고로 언체크 예외도 `throws 예외`를 선언해도 된다. 물론 생략 가능
- 언체크 예외는 주로 생략하지만, 중요한 예외인 경우 이렇게 선언해두면 해당 코드를 호출하는 개발자가 이런 예외가 발생한다는 점을 IDE를 통해 더 편리하게 인지할 수 있다.
( 컴파일 시점에 막을 수 있는 것은 아니고, IDE를 통해서 인지할 수 있는 정도이다. )
* 언체크 예외의 장단점 *
: 언체크 예외는 예외를 잡아서 처리할 수 없을 때, 예외를 밖으로 던지는 `throws 예외`를 생략 가능
이것 때문에 장점과 단점이 동시에 존재
- 장점
ㆍ신경쓰고 싶지 않은 언체크 예외를 무시할 수 있다.
ㆍ체크 예외의 경우 처리할 수 없는 예외를 밖으로 던지려면 항상 `throws 예외`를 선언해야 하지만,
언체크 예외는 생략 가능
ㆍ신경쓰고 싶지 않은 예외의 의존관계를 참조하지 않아도 되는 장점이 있다
- 단점
ㆍ언체크 예외는 개발자가 실수로 예외를 누락할 수 있다
ㆍ반면에 체크 예외는 컴파일러를 통해 예외 누락을 잡아준다
* 정리 *
- 체크 예외와 언체크 예외의 차이는 사실 예외를 처리할 수 없을 때 예외를 밖으로 던지는 부분에 있다
- 이 부분을 필수로 선언해야 하는가 생략할 수 있는가의 차이다
체크 예외 활용
* 기본 원칙은 다음 2가지를 기억하자 *
- 기본적으로 언체크(런타임) 예외를 사용하자
- 체크 예외는 비즈니스 로직상 의도적으로 던지는 예외에만 사용하자
ㆍ이 경우 해당 예외를 잡아서 반드시 처리해야 하는 문제일 때만 체크 예외를 사용해야한다
ㆍ체크 예외 예)
ㆍ계좌 이체 실패 예외
ㆍ결제시 포인트 부족 예외
ㆍ로그인 ID, PW 불일치 예외
ㆍ물론 이 경우에도 100% 체크 예외로 만들어야 하는 것은 아니다.
다만 계좌 이체 실패처럼 매우 심각한 문제는 개발자가 실수로 예외를 놓치면 안된다고 판단할 수 있다.
이 경우 체크 예외로 만들어 두면 컴파일러를 통해 놓친 예외를 인지할 수 있다.
* 체크 예외의 문제점 *
- 체크 예외는 컴파일러가 예외 누락을 체크해주기 때문에 개발자가 실수로 예외를 놓치는 것을 막아준다.
그래서 항상 명시적으로 예외를 잡아서 처리하거나, 처리할 수 없을 때는 예외를 던지도록 `method() throws 예외` 선언
- 지금까지 체크 예외가 런타임 예외보다 더 안전하고 좋아보이는데, 왜 체크 예외를 기본으로 사용하는 것이 문제일까?

- 서비스는 리포지토리와 `NetworkClient`를 둘다 호출
ㆍ따라서 두 곳에서 올라오는 체크 예외인 `SQLException` 과 `ConnectException`을 처리
ㆍ그런데 서비스는 이 둘을 처리할 방법을 모른다
`ConnectException`처럼 연결이 실패하거나, `SQLException`처럼 데이터베이스에서 발생하는 문제처럼
심각한 문제들은 대부분 애플리케이션 로직에서 처리할 방법이 없다
- 웹 애플리케이션이라면 서블릿의 오류 페이지나, 또는 스프링 MVC가 제공하는 `ControllerAdvice`에서 이런 예외를 공통으로 처리한다
ㆍ이런 문제들은 보통 사용자에게 어떤 문제가 발생했는지 자세히 설명하기 어렵다
ㆍ그래서 사용자에게는 " 서비스에 문제가 있습니다 " 라는 일반적인 메시지를 보여준다
( "데이터베이스에 어떤 오류가 발생했어요" 라고 알려주어도 일반 사용자가 이해할 수 없다.
그리고 보안에도 문제가 될 수 있다 )
ㆍAPI라면 보통 HTTP 상태코드 500(내부 서버 오류)을 사용해서 응답을 내려준다
ㆍ이렇게 해결이 불가능한 공통 예외는 별도의 오류 로그를 남기고, 개발자가 오류를 빨리 인지할 수 있도록
메일,알림(문자, 슬랙) 등을 통해서 전달받아야 한다.
예를 들어서 `SQLException`이 잘못된 SQL을 작성해서 발생했다면, 개발자가 해당 SQL을 수정해서
배포하기 전까지는 사용자는 같은 문제를 겪게 된다.
* 2가지 문제 *
1. 복구 불가능한 예외
2. 의존 관계에 대한 문제
* 1. 복구 불가능한 예외 *
- 대부분의 예외는 복구가 불가능하다. 일부 복구가 가능한 예외도 있지만 아주 적다
- SQLException을 예를 들면 데이터베이스에 무언가 문제가 있어서 발생하는 예외이다.
ㆍSQL 문법에 문제가 있을 수도 있고, 데이터베이스 자체에 뭔가 문제가 발생할 수도 있다
ㆍ데이터베이스 서버가 중간에 다운되었을 수도 있다.
- 이런 문제들은 대부분 복구가 불가능하다.
ㆍ특히나 대부분의 서비스나 컨트롤러는 이런 문제를 해결할 수 있다
- 따라서 이런 문제들은 일관성 있게 공통으로 처리해야 한다
ㆍ오류 로그를 남기고 개발자가 해당 오류를 빠르게 인지하는 것이 필요하다
ㆍ서블릿 필터, 스프링 인터셉터, 스프링의 `ControllerAdvice`를 사용하면 이런 부분을 깔금하게 공통해결
* 2. 의존관계에 대한 문제 *
- 체크 예외의 또 다른 심각한 문제는 예외에 대한 의존 관계 문제이다
- 앞서 대부분의 예외는 복구 불가능한 예외라고 했다
ㆍ그런데 체크 예외이기 때문에 컨트롤러나 서비스 입장에서는 본인이 처리할 수 없어도 어쩔 수 없이 `throws`를 통해
던지는 예외를 선언해야 한다.
* 체크 예외 throws 선언 *
static class Controller { Service service = new Service(); public void request() throws SQLException, ConnectException { service.logic(); } } static class Service { Repository repository = new Repository(); NetworkClient networkClient = new NetworkClient(); public void logic() throws SQLException, ConnectException { repository.call(); networkClient.call(); } }- throws SQLException, ConnectException 처럼 예외를 던지는 부분을 선언하는 것이 왜 문제가 될까?
ㆍ바로 서비스, 컨트롤러에서 `java.sql.SQLException`을 의존하기 때문에 문제가 된다
ㆍ예 ) SQLException → JPAException 변경 시
- 서비스나 컨트롤러 입장에서는 어차피 본인이 처리할 수 도 없는 예외를 의존해야 하는 큰 단점 발생
ㆍ결과적으로 OCP, DI를 통해 클라이언트 코드의 변경 없이 대상 구현체를 변경할 수 있다는 장점이
체크 예외 때문에 X
* 정리 *
- 처리할 수 있는 체크 예외라면 서비스나 컨트롤러에서 처리하겠지만, 지금처럼 데이터베이스나 네크워크 통신처럼 시스템 레벨에서 올라온 예외들은 대부분 복구가 불가능하다.
ㆍ그리고 실무에서 발생하는 대부분의 예외들은 이런 시스템 예외들이다.
- 문제는 이런 경우에 체크 예외를 사용하면 아래에서 올라온 복구 불가능한 예외 서비스, 컨트롤러 같은 각각의 클래스ㅏ 모두 알고 있어야한다
ㆍ그래서 불필요한 의존관계 문제가 생긴다
* throws Exception *
- 코드가 깔끔해지는 것 같지만, `Exception`은 최상위 타입이므로 모든 체크 예외를 다 밖으로 던지는 문제 발생
- 결과적으로 체크 예외의 최상위 타입인 `Exception`을 던지게 되면 다른 체크 예외를 체크할 수 있는 기능이 무효화되고, 중요한 체크 예외를 다 놓치게 된다.
ㆍ중간에 중요한 체크 예외가 발생해도 컴파일러는 `Exception`을 던지기 때문에 문법에 맞다고 판단해서
컴파일 오류가 발생하지 않는다
- 이렇게 하면 모든 예외를 다 던지기 때문에 체크 예외를 의도한 대로 사용하는 것이 아니다. 따라서 꼭 필요한 경우가 아니면 이렇게 `Exception` 자체를 밖으로 던지는 것은 좋지 않은 방법이다.
언체크 예외 활용

- SQLException을 런타임 예외인 `RuntimeSQLException` 으로 변환했다
- `ConnectException` 대신에 `RuntimeConnectException`을 사용하도록 바꾸었다
- 런타임 예외이기 때문에 서비스, 컨트롤러는 해당 예외들을 처리할 수 없다면 별도의 선언 없이 그냥 두면 된다.
* 런타임 예외 - 대부분 복구 불가능한 예외 *
- 시스템에서 발생한 예외는 대부분 복구 불가능한 예외이다
- 런타임 예외를 사용하면 서비스나 컨트롤러가 이런 복구 불가능한 예외를 신경쓰지 않아도 된다
- 물론 이렇게 복구 불가능한 예외는 일관성 있게 공통으로 처리해야 한다.
* 런타임 예외 - 의존관계에 대한 문제 *
- 런타임 예외는 해당 객체가 처리할 수 없는 예외는 무시하면 된다. 따라서 체크 예외처럼 예외를 강제로 의존하지 않아도 된다.
* 체크 예외 구현 기술 변경시 파급 효과 *
- 런타임 예외를 사용하면 중간에 기술이 변경되어도 해당 예외를 사용하지 않는 컨트롤러, 서비스에서는 코드를 변경하지 않아도 된다
- 구현 기술이 변경되는 경우 예외를 공통으로 처리하는 곳에서는 예외에 따른 다른 처리가 필요할 수 있다.
- 하지만 공통 처리하는 한곳만 변경하면 되기 때문에 변경의 영향 범위는 최소화 된다.
* 정리 *
- 체크 예외의 문제점 ( throws ~Exception이 많이 붙는 문제 ) 때문에 최근 라이브러리들은 대부분 런타임 예외를 기본을 제공한다. 스프링도 대부분 런타임 예외를 제공한다.
- 런타임 예외도 필요하면 잡을 수 있기 때문에 필요한 경우에는 잡아서 처리하고, 그렇지 않으면 자연스럽게 던지도록 둔다.
- 그리고 예외를 공토으로 처리하는 부분을 앞에 만들어서 처리
- 추가로 런타임 예외는 놓칠 수 있기 때문에 문서화가 중요
* 런타임 예외는 문서화 *
- 런타임 예외는 문서화를 잘해야 한다
- 또는 코드에 `throws 런타임예외`을 남겨서 중요한 예외를 인지할 수 있게 해준다.
* JPA EntityManager *
/** * Make an instance managed and persistent. * @param entity entity instance * @throws EntityExistsException if the entity already exists. * @throws IllegalArgumentException if the instance is not an * entity * @throws TransactionRequiredException if there is no transaction when * invoked on a container-managed entity manager of that is of type * <code>PersistenceContextType.TRANSACTION</code> */ public void persist(Object entity)- 예) 문서에 예외 명시
* 스프링 JdbcTemplate *
/** * Issue a single SQL execute, typically a DDL statement. * @param sql static SQL to execute * @throws DataAccessException if there is any problem */ void execute(String sql) throws DataAccessException;- 예) `method() throws DataAccessException` 와 같이 문서화 + 코드에서 명시
ㆍ런타임 예외에도 `throws`에 선언할 수 있다. 물론 생략해도 된다.
ㆍ던지는 예외가 명확하고 중요하다면, 코드에 어떤 예외를 던지는지 명시되어 있기 때문에
개발자가 IDE를 통해서 예외를 확인하기가 편리하다
ㆍ물론 컨트롤러나 서비스에서 `DataAccessException`을 사용하지 않는다면 런타임 예외이기 때문에 무시해도 된다.
예외 포함과 스택 트레이스
- 예외를 전환할 때는 꼭! 기존 예외를 포함해야 한다. 그렇지 않으면 스택 트레이스를 확인할 때 심각한 문제가 발생한다.
@Test void printEx() { Controller controller = new Controller(); try{ controller.request(); }catch (Exception e){ // e.printStackTrace(); // 좋지 못함 log.info("ex",e); } }- 로그를 출력할 때 마지막 파라미터에 예외를 넣어주면 로그에 스택 트레이스를 출력할 수 있다
ㆍ예) `log.info("message={}", "message", ex)`, 여기에서 마지막에 `ex`를 전달하는 것을 확인할 수 있다.
이렇게 하면 스택 트레이스에 로그를 출력할 수 있다.
ㆍ예) `log.info("ex", ex)` 지금 예에서는 파라미터가 없기 때문에, 예외만 파라미터에 전달하면 스택 트레이스를
로그에 출력할 수 있다
- `System.out`에 스택 트레이스를 출력하려면 `e.printStackTrace()`를 사용하면 된다.
ㆍ실무에서는 항상 로그를 사용해야 한다는 점을 기억하자
* 기존 예외를 포함한 경우 *
public void call() { try { runSQL(); } catch (SQLException e) { throw new RuntimeSQLException(e); } }- 예외를 포함해서 기존에 발생한 `java.sql.SQLException`과 스택 트레이스를 확인
* 기존 예외를 포함하지 않는 경우 *
public void call() { try { runSQL(); } catch (SQLException e) { throw new RuntimeSQLException(); } }- 예외를 포함하지 않아서 기존에 발생한 `java.sql.SQLException`과 스택 트레이스를 확인할 수 없다
- 변환한 `RuntimeSQLException` 부터 예외를 확인할 수 있다
- 만약 실제 DB에 연동했다면 DB에서 발생한 예외를 확인할 수 없는 심각한 문제 발생
* 예외를 전환할 때는 꼭! 기존 예외를 포함하자 *
'Spring-Boot > 스프링 DB 1편 - 데이터 접근 핵심 원리' 카테고리의 다른 글
스프링 DB 데이터접근 원리 - 6. 스프링과 문제해결-예외 처리, 반복 (0) 2022.08.29 스프링 DB 데이터접근 원리 - 4. 스프링과 문제해결 - 트랜잭션 (0) 2022.06.22 스프링 DB 데이터접근 원리 - 3. 트랜잭션 이해 (0) 2022.06.19 스프링 DB 데이터접근 원리 - 2. 커넥션풀과 데이터소스 이해 (0) 2022.06.18 스프링 DB 데이터접근 원리 - 1. JDBC 이해 (0) 2022.06.18